一、简介
“创新型人才国际合作培养项目”是国家设立的高水平国际化人才培养公派项目,旨在深入贯彻落实《关于高等学校加快“双一流”建设的指导意见》要求,推动国内与国外高水平大学、顶尖科研机构的实质性学术交流与科研合作,助力一流大学和一流学科建设,更好地服务国家战略、教育领域综合改革,培养更多创新型、紧缺型、复合型国际化高层次人才。留学人员获得国家留学基金委奖学金资助。
我院于2021年申报的“材料基因工程智能可视计算创新型人才培养项目”成功获批,项目执行期3年(2022-2024年),年度选派规模为7人,选派对象为计算机科学与技术、人工智能等相关专业的高年级硕士生、博士研究生、访问学者,选派大学为挪威科技大学、英国莱斯特大学、荷兰格罗宁根大学,通过合作交流培养具备扎实理论基础、能解决重大工程关键科技问题、学科交叉融合的创新型人才。各学校概况如下:
挪威科技大学
挪威科技大学成立于1760年,位于挪威特隆赫姆,为挪威八所大学之中最大的一所,是挪威顶尖的工程学与工业技术的研究中心,北欧五校联盟成员,曾被评为欧洲工科大学第七名。挪威科技大学在石油与海洋技术类、生理学与医学、化学工程、电气电子及生产与质量工程类学科领域具有世界一流的技术和学术实力,其海洋工程学位居世界第二。2020年挪威科技大学位列软科世界大学学术排名(ARWU)101-150段。挪威科技大学曾分别在医学、物理学、化学等领域有四位校友获得诺贝尔奖。挪威科技大学的计算机学院同样实力显赫:FAST企业及搜索引擎就诞生在这里,该院引领着SINTEF(挪威科技工业研究所,欧洲第四大独立的研究机构)的发展。该校亦注重纳米技术、生物技术等前沿技术的发展,并建立了相应的使能技术研究机构。
英国莱斯特大学
莱斯特大学始建于1921年,是一所位于英国英格兰莱斯特的公立研究型大学,以遗传学、天体物理与空间技术、传媒以及博物馆学等研究成果闻名。莱斯特大学是国际认可的米德兰兹创新联盟、江苏—英国高水平大学联盟成员。该校的科研水平位居英国前列,在REF2014英国大学官方排名中位列英国27名。在2020年泰晤士高等教育(THE)世界大学排名位居第166位,2021年泰晤士高等教育世界大学影响力排行榜中位居19位。2008年被英国泰晤士报评选为英国年度大学,也是全英唯一一所连续七年获得泰晤士高等教育奖(THE Awards)的大学。
莱斯特大学教学水平优良。19个学科被高等教育质量保证局(QAA)评为“优秀”。该校目前共设四大学院:人文艺术与法律学院、医学生物科学暨心理学学院、科学工程学院以及社会科学学院,并以基因研究、生物化学、博物馆学以及心血管研究闻名于国际学术界。
荷兰格罗宁根大学
格罗宁根大学创建于1614年,为世界百强名校,欧洲最古老的大学之一。格罗宁根大学为欧洲COIMBRA集团的成员(COIMBRA集团是欧洲历史最悠久的38所大学的合作组织,著名的剑桥大学与牛津大学都是其成员)。在此诞生了包括4位诺贝尔奖获得者在内的许多优秀学者。著名学者包括:诺贝尔物理学奖得主Frederik Zernike(泽尔尼克)、诺贝尔化学奖得主Bernard L. Feringa、微积分的先驱Johann Bernoulli(约翰·伯努利)、银河系旋转证据的发现者Jacobus Kapteyn(雅各布·卡普坦)。该校在学术界、欧洲及世界范围内都享有极高声誉,是全球TOP100的著名综合性大学,在世界大学学术排名2019(ARWU)中位居全球第65位,2020年U.S. News世界大学排名第96位,2020年泰晤士(Times)世界大学排名中位居全球第73位。格罗宁根大学的Zernike研究院名列全球前10,与哈佛大学和麻省理工共享优越的科研资源。
二、选派计划与类别
1.年度选派总规模:7人/年
2.选派类别:
攻读学位博士研究生:2人/年
联合培养博士研究生:3人/年
访问学者:2人/年
3.留学单位:挪威科技大学、莱斯特大学、格罗宁根大学
4.选派专业:计算机科学与技术(大类)-智能计算、可视分析(小类)
三、项目培养模式
1.合作模式
A.公派培养博士生(获挪威科技大学/莱斯特大学/格罗宁根大学博士学位):每年度从北京科技大学选派学生分别赴挪威科技大学、英国莱斯特大学、荷兰格罗宁根大学进行博士阶段学习和研究,完成相应学业后获得相应大学博士学位。参与项目博士生在北京科技大学与挪威科技大学(或莱斯特大学或格罗宁根大学)各具有一名导师,相关学生在博士期间全程按照相应大学博士培养课程及相关科研要求进行。
B.联合培养博士研究生(获北京科技大学博士学位或挪威科技大学/莱斯特大学/格罗宁根大学博士学位):参与本项目的博士生在博士阶段的前2-3年在北京科技大学完成前阶段博士学习和研究,后1-2年在挪威科技大学/莱斯特大学/格罗宁根大学进行剩余博士阶段研究。参与项目博士生在北京科技大学与挪威科技大学(或莱斯特大学或格罗宁根大学)各具有一名导师,由双方导师共同协商制定培养方案和博士学位论文研究课题内容。博士阶段学习结束后,可获得北京科技大学博士学位,或挪威科技大学/莱斯特大学/格罗宁根大学博士学位。
C.访问学者:由北京科技大学选派计算机科学与技术专业相关教师赴挪威科技大学、莱斯特大学、格罗宁根大学进行为期6-12个月的访问交流。访问期间北京科技大学保留相关学者工作岗位,访问结束后相关学者回到北京科技大学工作。
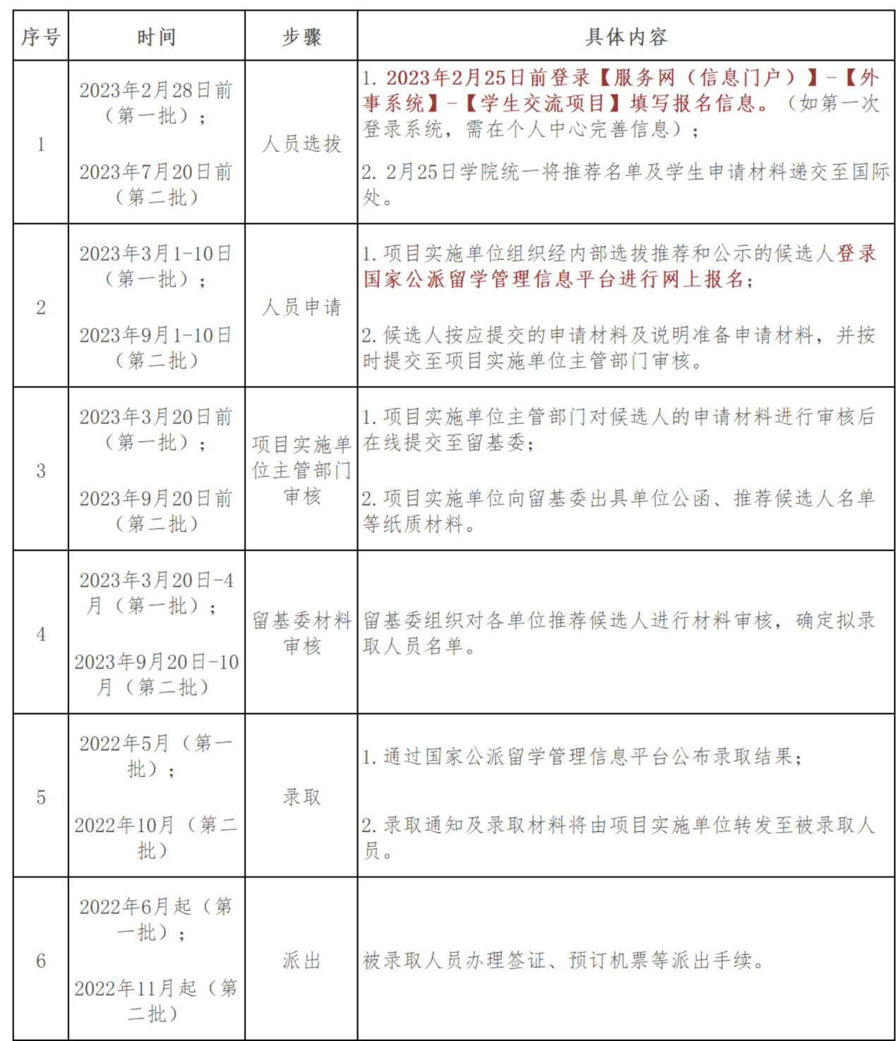
四、申请流程与时间安排
项目每年有两批次选派,2023年时间安排如下:

选派详情请关注:国际合作与交流处《关于2023年创新型人才国际合作培养项目选派人员的通知》(https://oice.ustb.edu.cn/ggtz/7e3223f5166c4d2280c48b49fae81f1e.htm)
国家留学基金委《2023年创新型人才国际合作培养项目实施办法》(https://www.csc.edu.cn/article/2352)
五、申请材料
国内导师推荐信、邀请信/入学通知书复印件、国外导师简历、外语水平证明复印件、学习计划(外文)、成绩单(自本科阶段起)、 最高学历/学位证书、有效的身份证复印件。
材料说明:https://www.csc.edu.cn/article/2354
六、联系方式
联系人:王笑琨 副教授 Email:wangxiaokun@ustb.edu.cn