科研动态

当前位置: 首页  -  科学研究  -  科研动态  -  正文

计算机与通信工程学院姚海龙教授、冀伟清副教授文章在《Nature Communications》上发表

发布时间:2025-04-30 点击数量:

近日,我院先进计算与集成电路设计实验室姚海龙教授、冀伟清副教授团队与澳门大学、中山大学合作者在《Nature Communications》上发表了题为“Drug screening on digital microfluidics for cancer precision medicine”的研究文章。

姚海龙教授、冀伟清副教授团队研究成果介绍

肿瘤学的精准医疗能够为癌症患者量身定制治疗策略,并确保最佳预后。近年来,微流控技术已成为使用原代肿瘤细胞进行药物筛选的重要工具,且具有处理小样本的能力。数字微流控(DMF)芯片系统可以精确控制单个液滴,以实现所有活检细胞的有效应用,且DMF可以在没有泵或阀门的情况下进行操作。此外,DMF技术有助于对单个样品进行自动分析,设备占用空间更小。已有研究尚未使用DMF对未经体外传代培养的原发肿瘤细胞直接进行药物筛选(<10⁵),也不清楚体外药物筛选能否帮助医生了解个体患者对潜在有效药物的不同体内反应。目前,临床医生迫切需要一个基于原发性肿瘤细胞药物筛选的癌症精准医疗系统。为解决上述挑战,我校姚海龙教授、冀伟清副教授团队与澳门大学、中山大学研究人员联合开发了一种使用原代肿瘤细胞进行药物筛选的数字微流控系统,并建立了用于精准医疗的工作流程。相关研究成果以“Drug screening on digital microfluidics for cancer precision medicine”为题发表在Nature Communications期刊上。北京科技大学姚海龙老师为共同通讯作者冀伟清老师为共同第一作者。

用于癌症精准医疗的数字微流控药物筛选示意图

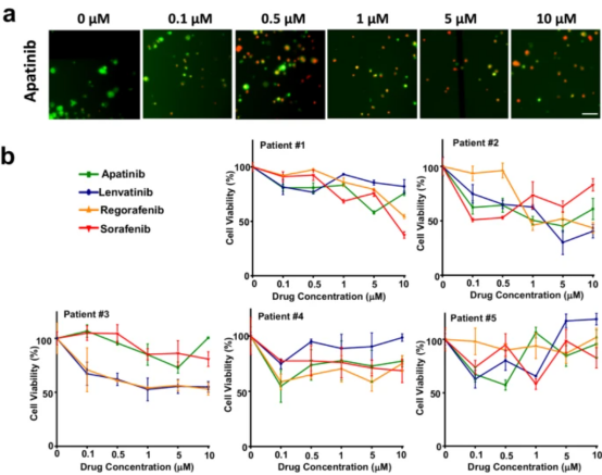
姚海龙教授、冀伟清副教授团队设计了一种用于高通量药物筛选的微流控生物芯片结构,其优点为:(1)存储单元的规模增加时,控制电极的数量固定不变;(2)不论芯片规模多大,芯片的布线方案都是确定的,无需从头布线;(3)芯片的控制逻辑非常简单且易于获得。利用MDA-MB-231乳腺癌异种移植小鼠模型和来自患者的肝癌标本验证了该方法,可以在尺寸为4×4 cm²的微流控芯片上同时筛选三种药物,并验证了筛选出的药物对个体原发肿瘤小鼠/患者的有效肿瘤抑制作用。此外,芯片筛选鉴定出的无效靶向药物,与其治疗后肿瘤细胞外显子组测序相关基因没有突变存在一致性,进一步验证了该方案的可行性。因此,本研究工作所设计的微流控生物芯片与工作流程,可以推动精准癌症医疗的发展,并可用于任何疾病的精确诊疗。

用于癌症精准医疗的数字微流控芯片结构示意图

具有六个存储单元的芯片上移动液滴的示意图

(a) 同时筛选三种药物的数字微流控芯片结构示意图(b)药物筛选方案

(a) DMF药物筛选装置示意图(b)DMF控制系统的原理

使用便携式数字微流控(DMF)系统对5例肝癌患者进行的4种临床抗癌药物的片上药物筛选结果